思博倫TestCenter C50以太網測試儀
雙速10/1G以太網SFP+/SFP端口,可實現靈活的互連選擇,包括長距、短距、DAC和1000BASE-T
■ 低噪音,適合靠近用戶的臺頂運行
■ 流量和協議性能與fX2主機測試模塊完全相同,并且能夠與所有Spirent TestCenter硬件實現互用
■ 通過直連、NTP、PTP、GPS和CDMA實現完整的機箱鏈接和外部計時同步
■ 提供全套Spirent TestCenter協議和測試包
■ 提供2個100G 可變多速率接口(100G/50G/40G/25G/10G), 4個10G速率接口,4個1000M速率接口
產品描述
思博倫C50 ——第2至7層系統
憑借3U的尺寸規格,思博倫汽車C50可便提供思博倫屢獲大獎的第2至7層路由器、交
換機、應用和安全性測試解決方案的強大功能,為客戶帶來同級最優的總體擁有成本。由于支持線速率10/100
BroadR-Reach(100BASE-T1)
、1000BASE-T1、NBASE
T(100M/1/2.5/5/10G)、1G和10G
以太網測試端口,C50具備專業測試工具的強大實力,可針對汽車以太網產品和解決方案提供決定性的測試。該解決方案是一種完整的第2至7層測試工具,可實現真實性、擴展能力和性能的完美組合,可以完全替代開源實用工具和專用測試方法。選擇思博倫C50將讓您的測試具備更高的智能水平
應用
C50是汽車OEM廠商、供應商、
組件制造商和服務商執行以下測試的理想工具:
? 涉及技術可行性研究和性能建模的研發測試
? 設備和協議功能測試
? 一致性和認證測試
? 設備、子系統或服務性能定性、擴展能力及可用性
? 需要更高設備和流量仿真擴展能力,以及更強物理接口連接能力的壓力測試。
? 設備基準測試:使用IETF
RFC 2544、RFC 2889和RFC
3918方法執行測試,并通過使用動態流向流量和自動化向導輕松實現測試的建立過程
? 安全性和漏洞測試:仿真攻擊和惡意軟件、模糊攻擊等
解決方案概覽
測試汽車InCar或Car2X設備和系統,且該解決方案可以重現真實且具有決定性意義
的環境,加快產品的開發進程并提高產品的質量。思博倫的C50可以將高精度仿真流量和測量中的風險降至最低,使網絡和單個網絡組件能夠得到快速驗證。
C50可以降低入門的障礙,并使所有規模的企業均能利用思博倫在業界領先的測試能
力,實現更智能的測試并優化其測試投資。思博倫汽車C50支持Spirent TestCenterTM和TTworkbenchTM軟件測試套裝。無論您是InCar網絡工程師、產品研究人員/開發人員,還是系統工程師,思博倫都將幫助您更好地管理您的解決方案,并履行您對下一
代汽車服務的承諾。
特性和優勢
? 原生BroadR-Reach PHY可消除時延和延遲測量中的不精確之處,并提供真正的互用性測試
? 收發器PHY選件提供靈活性:100BASE-T1、1000BASE-T1、10/100/1000BASE
TX、NBASE-T(100M/1/2.5/5/10G)和10GBASE-T
? 基于硬件的時戳測量可以實現精度更高的時延測量,測試精度達到10ns
? 向導驅動的RFC基準套裝可實現一鍵式的可重復測試
? 真實的有狀態協議仿真能夠對協議狀態機施加考驗
? 可配置的接口組合和密度:
– BroadR-Reach端口、4、8、12和16端口配置
– 千兆以太網RJ-45或SFP+/SFP端口:4和8 端口配置
? 通過直連、NTP、PTP、GPS和CDMA提供的完整機箱鏈組和外部計時同步
? 小足跡設備和靜音運行,可實現臺頂或桌面運行
真實性
? 用于測試服務質量(QoS)機制的真實第2至3層流量
? 用于測試應用和應用基礎設施的真實第4至7層用戶仿真
? 安全性和漏洞測試:仿真攻擊和惡意軟件,模糊攻擊
生產力
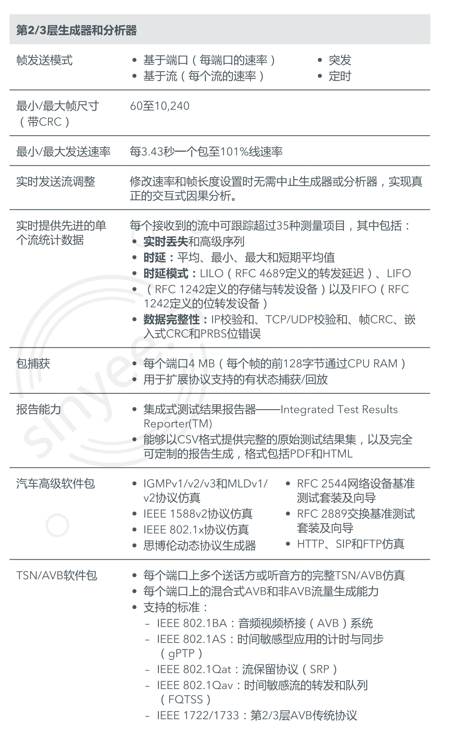
?支持4種發流方式:可以基于端口,基于每條流,或基于流的優先級和用戶自定義
調度發送流量。可以在同一端口同時發送恒定流量及突發流量。可以為不同測試流設定優先級,高優先級的流量保證其按設定值恒定發送,具有最小抖動。
?實時統計結果包括每條測試流的發送速率,接收速率,發送總數,接收總數,丟包,最大/最小/平均時延,最近1秒平均時延,時延分布,亂序,最大/最小/平均
抖動(Jitter),最近1秒平均抖動,L1(包括前導碼,幀和幀間隙)bit 總數和 bps 速
率,誤碼率,CRC錯包,IP Checksum錯包和4層(TCP/UDP)Checksum錯包等測試指標。
?Intelligent ResultsTM使用戶可以迅速確認積極的結果并查明存在問題的方面。
?真實的流量和協議控制能力使測試人員可以在測試運行時修改測試配置,實施驗證并排查存在的問題 ?實時結果視圖使用戶可以看到網絡在特定測試條件下的反應,而且無需中止測試并保存結果
?內建的向導和自動化測試場景可縮短測試建立和執行的時間
?簡單易用的NoCode自動化使新手程序員也可應對自如
?支持配套的一致性測試軟件調用端口
測試車載網絡

汽車以太網解決方案
? 協議一致性和功能測試
? 互用性測試
? 設備/網絡安全性和健壯性
? 性能/壓力測試
? 真實的網絡流量仿真
? 預先定義的自動化測試套件
(例如IEEE1588v2或AVB)
測試BroadR-Reach(以太
網/IP性能測試)
? 吞吐量、延遲、抖動、丟包、
包亂序。
? 交換機基準測試(RFC 2544
和RFC2889)
? 服務質量(Diffserv和IEEE
802.1Q)
? 計時和同步(IEEE 1588v2和
802.1AS)
? 流隊列和優先排序(IEEE
802.1Qav)
? 流保留協議(IEEE
802.1Qat)
? 應用回放(單播和組播)


→車載以太網TSN測試方案
→汽車C-V2X場景仿真與一致性測試方案



